Instance Verification Kit (IVK)
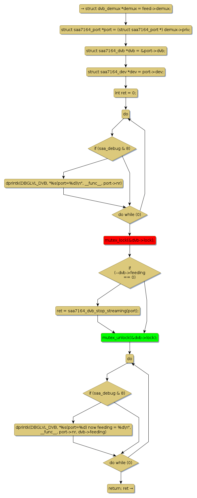
mutex lock @ [7944+23+/linux-3.19-rc1/drivers/media/pci/saa7164/saa7164-dvb.c]
Instance Signature: lock
|
The Matching Pair Graph:
|
|
Function Name
|
Control Flow Graph (CFG)
|
Events Flow Graph (EFG)
|
Source Correspondence
|
|
saa7164_dvb_stop_feed
|
|
|
[7632+21+/linux-3.19-rc1/drivers/media/pci/saa7164/saa7164-dvb.c]
|